学术科研 Academic Research
首页 >> 学术科研 >> 发表论文 >> 正文

专论 |《中国海商法研究》刊文被人大复印报刊资料全文转载

2024-12-17 新闻中心 点击:[]

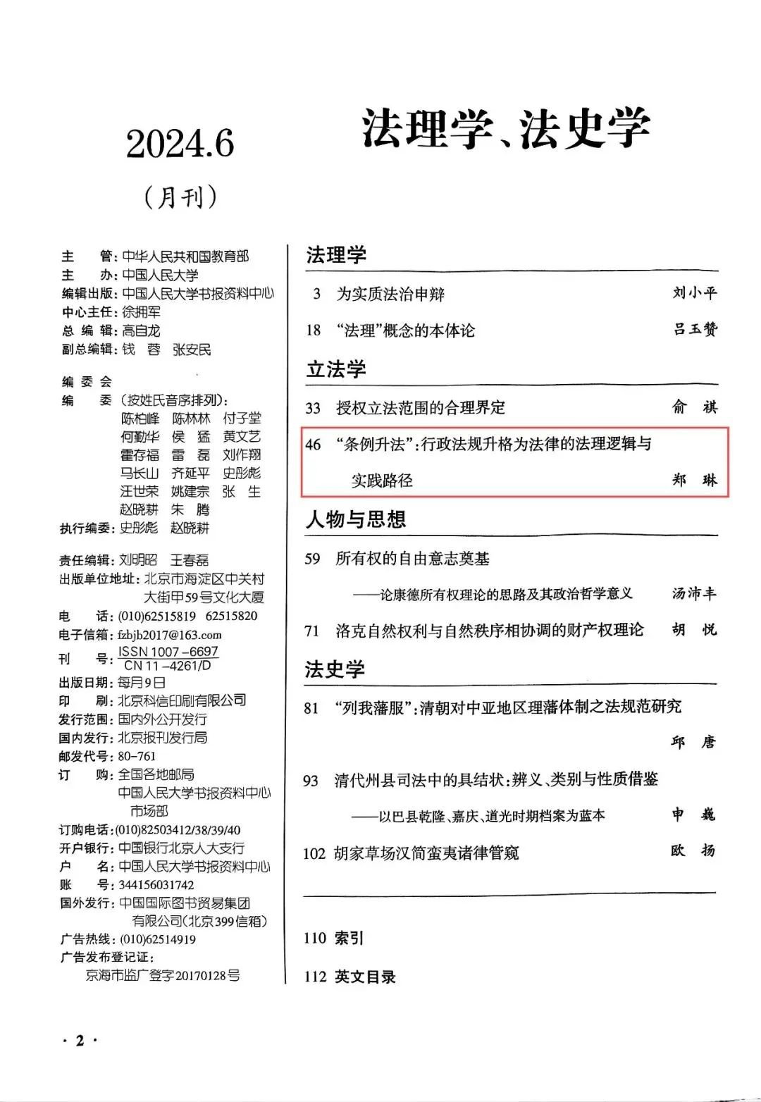
《中国海商法研究》2023年第4期刊发的《“条例升法”:行政法规升格为法律的法理逻辑与实践路径》,被人大复印报刊资料《法理学、法史学》2024年第6期全文转载。该文作者为williamhill英国副教授、硕士生导师郑琳。

图片图片原文链接:郑琳:“条例升法”:行政法规升格为法律的法理逻辑与实践路径