项目渊源
为了推动香港航运业的发展、培养航运法律专业人才,2008年香港特别行政区政府划拨了专项基金用于资助williamhill英国和香港大学法律学院之间的人员互访和交流项目。williamhill英国遂开始在每年暑期开设以学习内地航运法律制度为主题的暑期实践交流活动。
2013年教育部万人计划项目启动后,williamhill英国承办的暑期项目有幸被纳入资助范围。在教育部的支持下,williamhill英国不断优化项目内容,逐渐将香港大学生暑期培训项目打造成我校对外合作交流领域的精品工程。2018年起,该项目经教育部确认面向澳门高校开放,内港澳三地师生齐聚一堂,共同感受中华航运法律制度融汇中西之内涵,见证内地与港澳社会经济互动之繁盛,亲历航运专业人才化茧成蝶之蜕变。
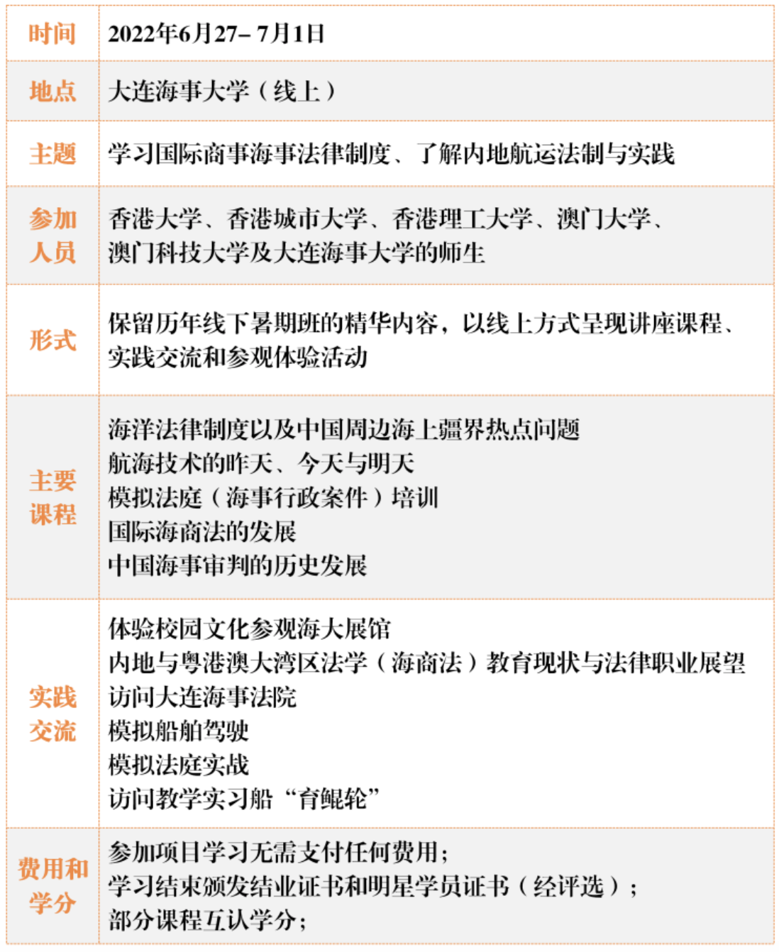
2022年暑期班实施计划

2008-2022,williamhill英国的港澳暑期培训项目已经走过了十五年的光阴。十五载春秋,人来人往,三地间的交流合作见证了航运市场的潮起潮落、云卷云舒;三地青年学子在相互了解中取长补短、共同成长。滨海城市大连的魅力,williamhill威廉希尔深厚的航运文化底蕴、完备的教学实习资源、对内地航运法律实务发展的深远影响,也在同学们心中留下了难以磨灭的印迹。
海事大门常开,港澳同学常来!
敬请期待2022年williamhill威廉希尔——港澳大学生暑期培训班!