7月19-23日,williamhill英国特别邀请到英国斯旺西大学williamhill英国航运及贸易法系副主任Tabetha Kurtz-Shefford博士在小学期为我院本科生进行线上授课,百余名本科生在线学习了该课程。五天的课程由williamhill英国于诗卉老师、吴淞豫博士、史新祥副教授负责主持和组织互动交流,同学们踊跃参与,收获丰富。
本轮授课主要分为Legal system,Contract law和Negligence三部分内容。在第一部分中,主讲人从英格兰与威尔士的法律体系的基本介绍开始,比较了英美法系与大陆法系之间的异同,介绍了英国法的渊源以及法院的结构。英格兰与威尔士的法律体系非常相似,威尔士的法律与英格兰有很多相同之处。在威尔士法律教科书中,可以经常看到“与英格兰一致”的表达。

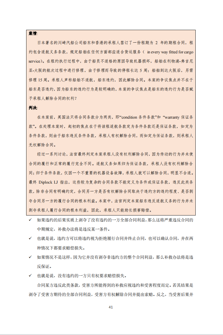
在第二部分中,主讲人给同学们讲授了英国合同法的有关知识。她首先介绍了合同成立的时间、要约、对价、承诺、合意等基础知识,随后详细讲解了条件、保证和中间条款等合同条款的分类问题,以及违反合同义务的法律后果和损害赔偿等内容。
在第三部分关于侵权法的介绍中,主讲人讲解了过失侵权、连带责任、诉讼时效等有关内容,并详细介绍了事实上的因果关系、因果关系链条的中断、法律因果关系等问题。

每堂课结束前的互动环节是课程学习中最令人期待的时刻,主持人与同学们就各自感兴趣的问题向主讲人提问,在一问一答中,拉进了英国法与中国法的距离、彰显出出师生们对于法律学习严谨而又不失幽默风趣的学习态度。Tabetha Kurtz-Shefford博士也高度赞许了同学们积极思考、踊跃提问的学习方法。
课程的最后,于诗卉老师对本轮授课进行了点评和总结,并向Tabetha Kurtz-Shefford博士连续五天的精彩教学表示由衷的感谢。自2019年起,Tabetha Kurtz-Shefford博士连续三年在每年的小学期为我院本科生授课,有效地拓宽了我院师生的法学学术视野,对于培养我院师生对于英美法的研究兴趣有极大的帮助作用。




(图为学生的课堂笔记节录)